学校首页
网站首页
部门简介
教师培训
岗前培训
校内(外)培训与交流
继续教育
教师发展
新入职教师
教师资格认定
kaiyun体育手机版登陆官
中青年教师
访问学者
学历提升
kaiyun体育手机版
教学名师
师德师风建设
职称(职务)评审
规章制度
下载中心
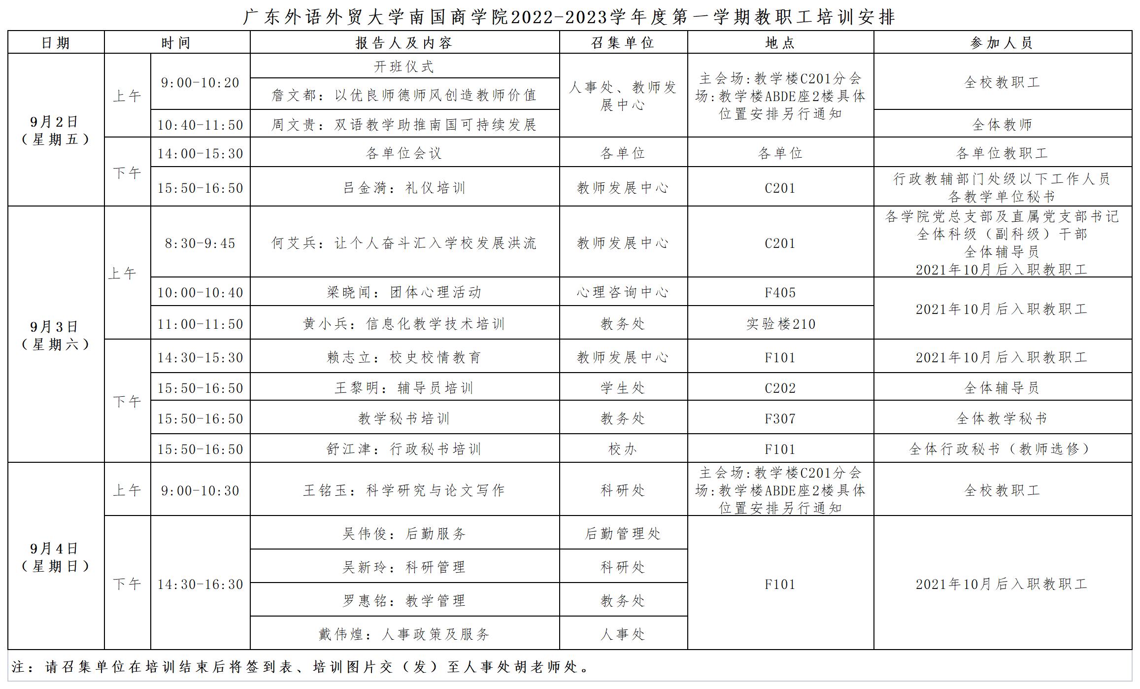
【通知】2022-2023学年度第一学期广东外语外贸大学南国商学院教职工培训安排
发布者:人事处
发布时间:2022-09-01
浏览次数:
1206
kaiyun体育app官网